この記事を作った動機
Blender と Cura を使って、なんか印刷しようとしていたところ、つくったモデルが思うようにスライスできないことが分かったので、その対処方法について自分用に記録をする。
調べてみてもすぐにははっきりとしたことはわからず、全部のモデルの整合性に問題があるケースという意味では、全然網羅できてないと思うが、最終的に自分なりに心当たりのある部分を当ってみた感じにはなった。
Cura 上での挙動
問題があるとき
モデルに問題があり、正常にスライスできない可能性があると、エラーメッセージが表示され、水色とピンク色であらわされる不適切な部分を示す領域がモデル上に表示される。
問題ながないとき
水色とピンク色であらわされる不適切な部分を示す領域が表示されることなく、エラーメッセージも出てこない。
ポイント
面が反転している
問題点の例
対応例
Blender 面を反転する に記録した。
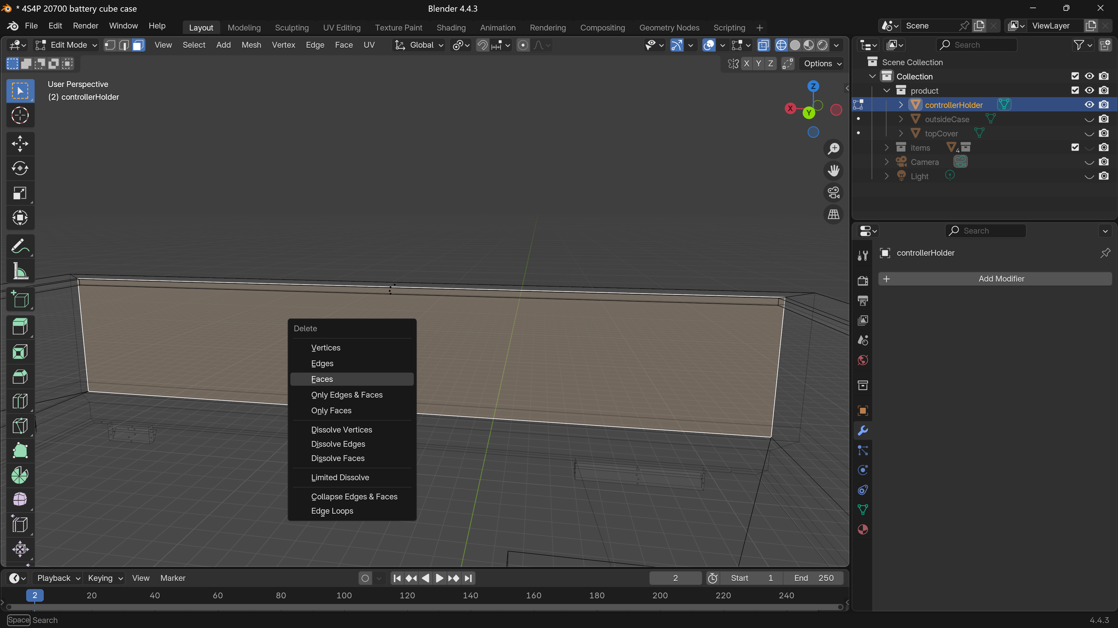
余計な面が内部に隠れている
問題点の例
対応例
Edit モードで、単純に余計な面を選択して消す。
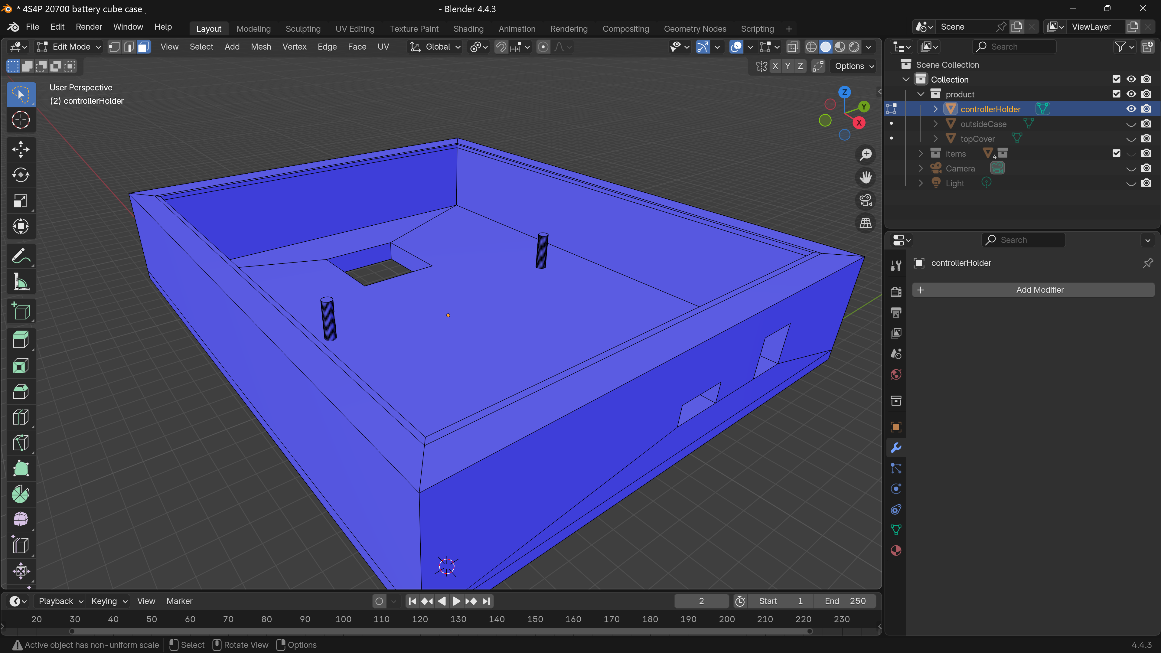
面が重なってつながっていない部分がある
問題点の例
対応例
重なっているだけでうまくつながっていない面を消し、作り直す。
- 面を削除する
- 面の作り直し
必要な辺や点を選択してから、Fキーを押すことで面を新たに作成する。
- 面を作り直して、全体的に整合性が取れた様子
参考にしたサイトとか
- Why am I getting “Your model has missing or extraneous surfaces” popups in Ultimaker Cura?
https://support.makerbot.com/s/article/1633018228456 (2025年11月7日) - Missing or extraneous surfaces warning in Cura : r/3Dprinting
https://www.reddit.com/r/3Dprinting/comments/n6ff1w/missing_or_extraneous_surfaces_warning_in_cura/ (2025年11月7日) - Flip Normals (inverted faces) – Blender Knowledgebase
https://www.katsbits.com/codex/flip-normals/ (2025年11月7日) - How do I flip the normal on this polygon? : r/blender
https://www.reddit.com/r/blender/comments/1fbcqwc/how_do_i_flip_the_normal_on_this_polygon/ (2025年11月7日)